imToken官网|以太坊和比特币区块链钱包

  • 首页
  • imtoken官网
  • imtoken钱包官网app下载
  • 首页
  • imtoken官网
  • imtoken钱包官网app下载
首页 包含"央行"标签的文章
金融转型大背景下 CBDC 兴起及与加密货币的差异解析
未命名

金融转型大背景下 CBDC 兴起及与加密货币的差异解析

金融转型大背景 传统的现金支付系统以及数字支付系统已经为我们服务了很长时间,有几十年了。然而现在,情况发生了改变。随着加密货币的出现,并且经济的数字化程度在不断地加深...

token钱包 2025-05-06 108 0
疫情下数字货币表现抢眼:比特币破万,央行政策影响分析
未命名

疫情下数字货币表现抢眼:比特币破万,央行政策影响分析

对于各位投资者来说,与其相信所谓的牛市说,更可靠的还是相信市场经济的本质在于社会协作分工和价值交换。...

token钱包 2025-02-27 111 0
2022年中国数字人民币行业全景图谱:市场规模、竞争格局及发展趋势深度解析
imtoken官网

2022年中国数字人民币行业全景图谱:市场规模、竞争格局及发展趋势深度解析

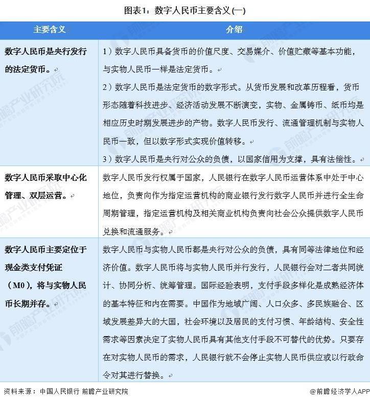
从试点的分布情况来看,截至2022年3月10日,我国数字人民币试点区域呈“10+1”分布,主要包括深圳、苏州、青岛、雄安新区等城市试点,以及北京的冬奥会试点。...

token钱包 2025-01-19 91 0
热门文章
  • 立陶宛发行全球首枚央行数字货币LBCoin,引发行业关注与技术创新

    立陶宛发行全球首枚央行数字货币LBCoin,引发行业

    2024-12-20
  • 蔡维德教授分享数字货币区理论及其影响:中国人民大学重阳金融研究院讲座实录

    蔡维德教授分享数字货币区理论及其影响:中国人民大学重

    2024-12-20
  • 全球央行数字货币(CBDC)发展加速,零售型CBDC成主流,新兴市场国家积极探索

    全球央行数字货币(CBDC)发展加速,零售型CBDC

    2024-12-20
  • 数字货币监管应向证券看齐?卡托研究所国会简报探讨多重监管挑战

    数字货币监管应向证券看齐?卡托研究所国会简报探讨多重

    2024-12-20
  • 数字货币板块再度崛起,智度股份领涨,数字人民币钱包运营机构或增加支付宝

    数字货币板块再度崛起,智度股份领涨,数字人民币钱包运

    2024-12-20
  • 2024年比特币与美股关联性分析:加密货币市场独立趋势与投资新方向

    2024年比特币与美股关联性分析:加密货币市场独立趋

    2024-12-22
  • 如何通过去中心化控制数字货币发行与运营:区块链技术的核心优势

    如何通过去中心化控制数字货币发行与运营:区块链技术的

    2024-12-21
  • 2023年Serhan Cevik探讨金融科技与金融稳定性的关系及潜在风险

    2023年Serhan Cevik探讨金融科技与金融

    2024-12-20
热门标签
  • 数字货币 (321)
  • imToken钱包 (252)
  • imToken (221)
  • 数字资产 (218)
  • 加密货币 (163)
  • 数字钱包 (125)
  • 区块链 (122)
  • 区块链技术 (115)
  • 用户体验 (113)
  • im钱包 (106)
  • imtoken钱包 (101)
  • 比特币 (99)
imtoken官网的用户界面设计简洁直观,使用体验非常友好。无论是新手用户还是经验丰富的交易者,都能轻松上手,快速进行数字资产的存取、转账等操作。此外,钱包支持多种主流数字货币及 ERC-20 代币,用户可以在一个平台上管理多种资产,极大地便利了日常的资产管理。

京ICP备2024095868号