imkeo.app,tp117.app,btp3.app,tp114.app,bit114.app,tp115.app,bit115.app,imkei.app,tp116.app,btp1.app,btp1.app,im777.app,im555.app,im222.app,im666.app,im444.app,tcoken.im,im333.app,im83.app,tp666.app,tp77.app,tp11.app,tp666.app,tp99.app

目前,银行业对区块链在供应链金融领域的应用高度关注,这一现象既是机遇,亦是挑战。一方面,它为银行业务开辟了新的增长途径,增强了竞争力;另一方面,它也带来了安全问题和业务拓展等多重挑战,这些都亟待我们深入研究。
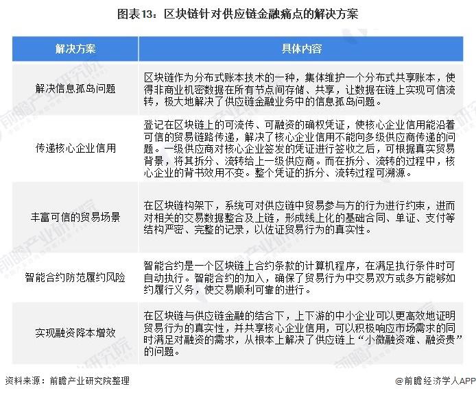
区块链助力供应链金融的优势所在
区块链技术将供应链的物流、仓储等环节的数据与金融信息绑定在链上,显著增强了数据的可靠性。比如,在物流领域,一旦数据被上传至区块链,便不可被篡改。这一做法有助于解决信息孤岛问题。此外,核心企业的信誉也被转化为数字化的信用证明。正如大企业带动众多小企业共同发展,这些信用证明可以在供应链中传递,从而减少合作成本。
区块链技术让数字证书实现了分级分割和流通。调查显示,中小企业的融资难题和成本负担普遍存在。运用这项技术后,众多产业集群区域内的中小企业得以获得更多的资金援助。
目前银行供应链金融目标的现实困境
供应链金融本意是要全面服务中小企业的资金需求。然而,实际情况是,众多二级、三级乃至更低级别的供应商和经销商的融资需求难以得到满足。以一些小型制造企业的配套供应商为例,它们在银行的传统信贷评估中往往不具备优势。因此,供应链金融的服务在覆盖面上存在不足,距离全面覆盖的目标还有相当大的距离。
观察现实情况,我们发现,目前金融机构的评估体系较为保守,它们更偏向于大规模企业。至于那些供应链尾端的企业,它们并未得到足够的关注和相应的应对措施。
当前银行“区块链+供应链金融”平台业务重点
“上行e链”平台通过提供多样化的服务升级,成功缓解了企业面临的传统业务难题。不少企业表示,自从使用该平台,融资流程变得更加简便,效率也显著提升。此外,众多银行正集中精力开展应收账款融资业务。在贸易活动密集的地区,企业利用区块链技术推出的金融产品,使得融资过程变得更为便捷。
同时,相关业务如保理、信用证、福费廷等也将同步推进。在涉及国际贸易的领域,引入区块链技术后,企业办理这些业务的速度加快了,而且费用也有所减少。
当前平台存在的问题

平台建设和区块链技术的应用虽迅速进步,但面临的问题也不少。首先,区块链技术自身存在一定限制。在处理一些复杂的业务场景时,数据交换可能会出现延迟等问题。例如,在跨区域或大规模交易中,系统可能会出现故障。其次,安全风险也是一个不容忽视的问题。若小企业为了融资而提供虚假信息,可能会引发金融风险。

在激烈的市场竞争中,各家银行的技术标准并不一致。比如,A银行与B银行在接口和数据规范上有所区别,这样的差异对企业来说,在各个平台间进行业务往来和交流造成了一定的影响。
银行的应对策略探讨
银行应增加对金融科技的投入,比如购置先进的处理设备,以增强数据处理能力。同时,银行还需深入研究供应链金融服务的需求。特别是在电子制造业等特定行业,银行需根据其生产周期和资金回收的特点,提供个性化的服务。
该银行可借助战略联盟等手段,增强核心企业参与链上营销的强度。以一家著名的家电企业为例,银行成功引导其加入链后,促使众多供货商接入网络,从而激发平台的生机与活力。
保障线上业务的健康发展
线下交易中,骗贷和欺诈的风险不容忽视。此类事件在商业繁荣的城市里偶有发生。银行需优化线上交易流程。必须保证每一步交易的风险都在可控范围内,比如确保每笔资金的流动轨迹都能被追踪到。
银行需借助交易银行模式,加强线上服务能力。可开发简便的APP,便于企业轻松完成业务操作,同时增强线上业务的方便性和可获取性。
大家对银行在“区块链与供应链金融”的结合上是否抱有期待或疑虑?欢迎点赞、转发,并在评论区畅所欲言。
imkeo.app,tp117.app,btp3.app,tp114.app,bit114.app,tp115.app,bit115.app,imkei.app,tp116.app,btp1.app,btp1.app,im777.app,im555.app,im222.app,im666.app,im444.app,tcoken.im,im333.app,im83.app,tp666.app,tp77.app,tp11.app,tp666.app,tp99.app