数字内容领域正迎来蓬勃发展,其中包含诸多引人注目的方面,比如它的成长轨迹、市场竞争态势以及未来展望等。这些内容都是影响社会和市场趋势的关键要素。
数字内容行业的发展历程
数字内容行业的发展之路既漫长又充满魅力。在Web1.0时期,内容制作主要由专业团队负责,即所谓的专业生产内容模式,那时内容品质普遍较高。比如,一些历史悠久网站的新闻资讯,都是经过精心打磨的。随着Web2.0时代的到来,用户生成内容模式开始流行,普通用户有了参与创作的机会。以微博、抖音等为代表的新平台,用户们创作了大量的内容。如今,我们迈入了Web3.0时代,AIGC技术的加入推动了人机合作的内容生产,内容创作正朝着智能化和个性化的方向发展。

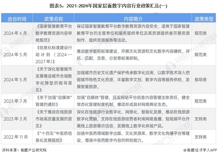
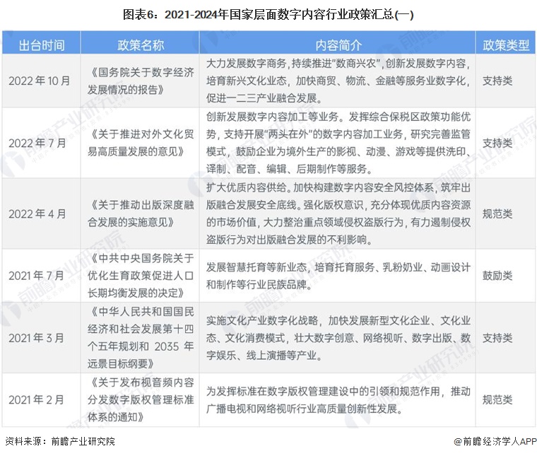
我国政府在产业政策层面,积极推动数字内容行业的发展。在不同阶段,都颁布了一系列政策。以“十四五”规划为例,它突出了文化产业数字化的重要性。政府通过技术支持、内容创新和版权保护等多个维度,为行业成长提供助力。
内容产业链分析

数字内容产业链包括生产、整合与平台管理以及消费三个主要部分。在生产阶段,创作者利用图片、文字等材料进行创作。众多网络作家依据文字素材进行书籍创作。内容整合与平台管理是产业链的关键环节,涉及资源整合、运营管理等。例如,腾讯视频整合了众多影视资源。在消费环节,用户通过设备使用内容,这是产业链的最终体现。

不同途径在内容传播方面也起着关键作用。以网络视频为例,截至2024年6月,包括短视频和微短剧在内的用户数量已达到10.7亿,这一数字占据了网民总数的97.1%,这充分表明网络视频在内容传播中占据着极其重要的地位。

数字内容行业竞争派系
数字内容市场的竞争格局清晰可见,大致分为三大领域:泛娱乐、泛阅读和泛教育。泛娱乐领域聚集了众多与娱乐相关的产业,比如电影和综艺节目。以电影行业为例,各大影视公司之间的竞争非常激烈。泛阅读领域主要集中在网络文学等,如起点中文网和晋江文学城等平台,它们在竞争中不断成长。而泛教育领域则包括在线教育等,比如作业帮和猿辅导等在线教育平台在市场上展开了竞争。
这些竞争派系内部竞争相当激烈,这种竞争促进了内容的持续创新,进而提升了内容质量,吸引了更多用户。这样的竞争态势也带动了整个行业的整体发展。

数字内容行业的用户情况

自2020年起,数字内容的使用人数持续增长。网络视频、直播和音乐用户群体尤为庞大。截至2024年6月,网络直播用户已达到7.8亿。同期,网络音乐用户数为7.3亿。而网络文学用户也有5.2亿之多。

各个年龄段的人对数字信息有着各自的喜好。年轻人更偏爱观看网络视频、聆听网络音乐等富有娱乐性的内容。而中老年人则更愿意阅读与健康养生相关的数字资料,这一点也在一定程度上决定了内容制作的走向。

行业发展前景展望
数字内容产业成为经济增长的新动力。2023年,其整体规模达到了1.6万亿元,比去年增长了约15%。随着技术的进步,未来前景更加广阔。AIGC技术的广泛应用,让数字娱乐和教育等小领域迎来了蓬勃发展。

2024至2029年间,我国数字内容产业市场预计年增长率将稳定在12%左右。届时,市场规模预计将达到3万亿元。由此可见,该行业的发展前景十分宽广。
数字内容行业面临的挑战

数字内容行业竞争激烈,众多企业为了在有限的市场中抢夺份额,不得不持续投入资本,推动技术研发和创新。比如,为了提升数字影视的视觉效果,企业需要大量资金用于特效技术的研发。
版权问题同样不容忽视。由于数字内容易于复制,侵权成本较低,因此维护合法权益面临不少挑战。国家需完善相关法律,企业需增强版权意识,而用户则需增强对侵权行为的抵制。

你对数字内容行业的未来有何看法?期待你的评论,也欢迎点赞及转发这篇文章。